Working on teams has played a significant role in my artistic development and its importance is ever-present in my academic interests. As part of my undergraduate major, I studied organizational behavior and theory and discussed the future of work and teamwork in teams. I’ve used these frameworks starting this year in 2020 to approach creativity through artistry in in teams: I have created faster in agile teams of size 2 to 5 by meeting and sharing virtually. Below are a few of my favorite projects and artworks I’ve completed in teams.
photo captures of team projects
Top Left: In a team of 5 classmates, we commissioned a team of 3 individuals geographically distanced to create an infinite running man game in 2 days. We hired a game designer, a graphic designer, and a game developer to successfully create a game within the allotted budget. This project was for a grade for Stanford professor Melissa Valentine’s course The Future of Work: Issues in Organizational Design and Learning.
Bottom Left: This project, which served as my senior project for my undergraduate major, involved working with the head of Maintenance Operations and Capital Projects and technicians to develop a preventative maintenance schedule on all fixed assets on Stanford’s campus. In a team of four we conducted qualitative interviews, obtained asset data and cost of failure, calculated expected time to failure, and formulated a predictive check-up schedule. We also conducted a cost-benefit analysis and created a procedural manual for this department to use for future asset data collection.
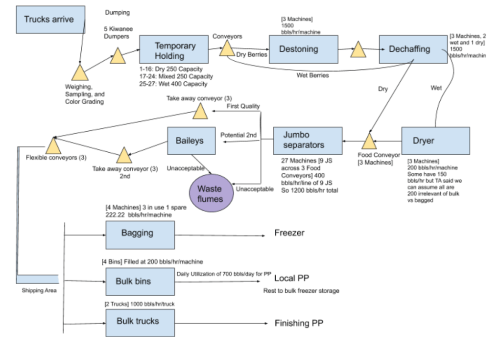
Top Middle: This diagram is one I created detailing a process flow at Receiving Plant #1 of The National Cranberry Cooperative case study. In a team of four, we analyzed this case to derive the capacity, wait time, and build up quantities at each process step, in order to tailor our flow and process improvement recommendations. This project was for a grade for Stanford professor Irene Lo’s course Introduction to Operations Management.
Top Right: This picture, taken by my project partner Amy Zhou, is of her crocheted fish and part of our project Artwork 4 for Stanford professor Mark Applebaum’s course Creative Agency in the Pandemic World.
Bottom Right: Our artwork “something beautiful still existed in the world” was a mashup of a visual art piece and audio. The visual art piece was created by my two teammates, Christopher Cross and Karsten Householder in my team of 4. The audio is just below and available on my SoundCloud. Our process included meeting on a group video call to write a collective sentence, and then develop our artwork using the waterfall method and also in smaller, agile teams. The sonic element I created with Cat Rian Davis involved iteratively creating and sharing, using our conception of an audio walk of a changed and distorted world to create something both weird and hauntingly beautiful.
Artwork 4 (2020) Amy Zhou and Roopa Som, 2020
Our process started with the composition of a series of musical tones by person B (Roopa) who handed the music to person A (Amy). Person A chose textures and colors inspired by the music to create a crocheted fish piece. The act of showing crocheting interweaving life was to emulate the musical through-compositional choice. The outcome of the video-capture was to create a continuous and unpredictable experience that could be translated to an audience grasping the next observable fissure, continually undergoing transformation, of synesthetic energy.




